本篇文章给大家谈谈科目二考试预约成功取消还收费吗?,以及科二预约成功取消了会浪费一次机会吗对应的知识点,希望对各位有所帮助,不要忘了收藏本站喔。
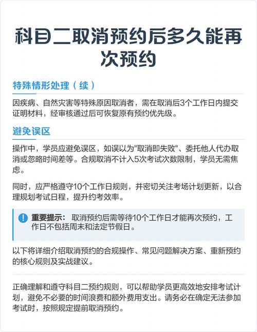
科目二考试预约取消后考试需要重新缴费吗?
取消科目二考试考试费不退回。如果是预约成功后如果后悔了想取消考试,遇到这种情况,一般来讲不但不会退钱,还会因为取消考试而减少一次考试的机会。如果是补考,在预约成功后交了考试费,也退不回来。不会退回补考费,但是下次再考试的时候不用再交补考费。
(图片来源网络,侵删)
预约科目二考试后忘记缴费,将导致考试自动取消。考生需在预约成功后的24小时内完成缴费,否则会显示预约失败。即使考试未取消,考生也无法通过刷身份证或人脸识别进入考场,同样无法打印准考证,考官也不会允许其进场考试。按照以往规定,考试费最迟需在进入考场前提交,未缴纳的学员则无法入场。
成绩作废:根据规定,科目二考试预约次数不得超过五次,若第五次预约考试仍不合格,则已考试合格的其他科目成绩作废。重新报名:由于成绩已经全部作废,若希望继续考取驾照,需要重新进行报名,并缴纳相应的学费。
驾驶证考试是为了获得机动车驾驶证的考试,考试科目内容及合格标准全国统一,该考试分为理论知识、场地驾驶技能、道路驾驶技能及文明驾驶相关知识四个考试科目,驾驶证考试的基本流程为填写表格、身体检查、受理、缴费、考试、制证等。
(图片来源网络,侵删)
科二考试缴费后取消,钱是否会退以及怎么退,主要取决于具体情况和当地的规定。一般来说,如果科目二考试预约成功后主动取消,已经缴纳的考试费用通常是不能退还的,而且这样做还会消耗一次考试机会。这是因为考试资源的有限性和预约制度的严肃性,需要考生对自己的预约行为负责。但也存在例外情况。
科目二考试取消预约后费用会退吗
一种观点是,通常不会退还考试费用。因为驾考资源有限,一旦预约成功,就相当于占用了一个考试名额。如果随意取消并退款,会对考试管理造成困扰。此外,从法律依据的角度来看,《中华人民共和国道路交通安全法》以及相关的驾考规定中,并没有明确规定取消考试后可以退款的情况。
因此,除非有明确规定或特殊情况,一般情况下科目二取消考试不会退钱。另外,关于下次预约考试是否需要重新交费,通常情况下,您只需按照驾校或相关部门规定的时间重新预约即可,无需额外支付费用。重要的是确保在预约前详细了解相关流程和规定,避免因误解或疏忽而导致不必要的麻烦。
(图片来源网络,侵删)
科二考试预约取消了钱一般不能退。根据一般的驾考规定,科目二考试预约成功后取消,考试费用通常是在预约成功时就已经支付,而且一旦支付,除非有特殊情况,否则一般是不退款的。这是因为驾考资源有限,一旦预约成功,就相当于占用了一个考试名额,如果随意取消并退款,会对考试管理造成困扰。
一般来说,如果科目二考试预约成功后主动取消,已经缴纳的考试费用通常是不能退还的,而且这样做还会消耗一次考试机会。这是因为考试资源的有限性和预约制度的严肃性,需要考生对自己的预约行为负责。但也存在例外情况。例如,在交管12123平台上车管所取消科目二考试后,考试费是可以退还的。
一般情况下,取消科目二预约不会退钱。若考生因个人原因在成功预约后取消考试,不仅费用不会退还,还会减少一次考试机会。若已交考试费,补考时虽不再交补考费,但之前的费用也不会退还。若连续预约考试五次(含补考)都未通过,之前已通过的科目成绩将作废,需重新从科目一开始学习并考试。
一般不会退钱,还可能减少一次考试机会。补考情况:补考且预约成功后交了考试费,通常费用退不回来,但下次再考试时不用再交补考费。总体而言,多数情况下个人主动取消科目二考试,考试费难以退回。不过,一旦考试被成功取消,下次再进行考试预约时,通常无需再次支付考试费用。
科目二预约取消成功了,下次预约成功还要交补考费吗?
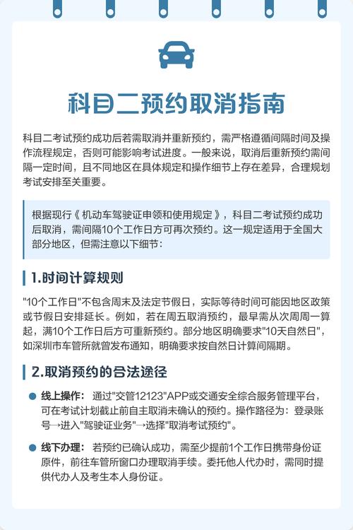
1、去车管所取消科目二考试是不需要费用的。只要是在考试前一天取消预约的就不用交补考费。如果在考试当天取消的话,会被判定不及格,下次再预约的时候会交补考费。驾照考试取消的话,需要在当地预约的车管所提出书面申请,异地是无法取消的。
2、当然要重新缴纳考试费用。申请人因故不能按照预约时间参加考试的,应当提前一日申请取消预约。对申请人未按照预约考试时间参加考试的,判定该次考试不合格。每个科目考试一次,考试不合格的,可以补考一次。
3、只要是在考试前一天取消预约的就不用交补考费。如果在考试当天取消的话,会被判定不及格,下次再预约的时候会交补考费。考试评判 合格标准 满分为100分,设定不合格、减20分、减10分、减5分的项目评判标准。
4、不算。科目二预约成功后取消预约,不会扣除考试机会,即不会影响总共5次的考试机会,但会消耗一次预约次数。这里需要区分考试机会和预约次数。考试机会指实际参加考试的次数(含补考),共5次,未参加考试(缺考)或考试不合格才会扣除。
科目二考试预约成功取消还收费吗?的介绍就聊到这里吧,感谢你花时间阅读本站内容,更多关于科二预约成功取消了会浪费一次机会吗、科目二考试预约成功取消还收费吗?的信息别忘了在本站进行查找喔。
本文可能通过AI自动登载或用户投稿,文章仅代表原作者个人观点。本站旨在传播优质文章,无商业用途。如侵犯您的合法权益请联系删除。




