今天给各位分享钢绞线的屈服强度和抗拉力的知识,其中也会对钢绞线的屈服强度和极限强度进行解释,如果能碰巧解决你现在面临的问题,别忘了关注本站,现在开始吧!
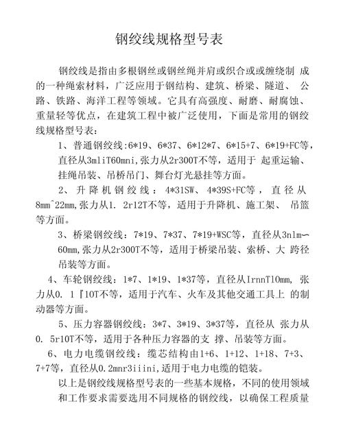
钢绞线抗拉设计值是什么
1、预应力螺纹钢筋的屈服强度标准值范围为980N/mm^2到1230N/mm^2;钢绞线的屈服强度标准值则更高,其范围为1570N/mm^2到1960N/mm^2。了解不同型号钢筋的具体屈服强度标准值,对于选择适合的钢筋类型、保证结构安全至关重要。
(图片来源网络,侵删)
2、f她应按表 2-1 采用;预应力钢丝、钢绞线和预应力螺纹钢筋的极限强度标准值fptk及屈服强度标准值 f刚应按表 2-2 采用。
3、这个控制张拉力需要根据钢绞线的条件屈服强度来确定,以确保钢绞线在施工和使用过程中能够满足设计要求,并保持足够的强度和稳定性。综上所述,钢绞线的屈服强度是通过确定其条件屈服强度来实现的,该值取极限抗拉强度的0.85倍,并应用于实际施工中的预应力张拉控制。
4、预应力筋主要用于提高结构的强度和刚度,其抗拉抗压屈服强度标准值fpyk同样具有重要参考价值。在预应力钢丝中,中强度预应力钢丝的屈服强度标准值范围在800N/mm2至1270N/mm2之间。预应力螺纹钢筋的屈服强度标准值fpyk范围则在980N/mm2至1230N/mm2之间。
(图片来源网络,侵删)
5、普通钢筋抗拉强度标准值,取自现行国家标准的钢筋屈服点,具有不小于95%保证率的抗拉强度。R235钢筋的抗拉强度标准值是235MPa,HRB335钢筋为335MPa,HRB400钢筋为400MPa。钢绞线核高强度钢丝的抗拉强度标准值,取自现行国家标准规定的极限抗拉强度。
6、MP预应力钢绞线被用于高强低松弛钢绞线的抗拉强度标准值中,其弹性模量设定为95×105Mpa,而7φ5钢绞线的公称直径为124mm。根据美国ASTMA416M-98标准中的270级要求,梁端锚固的钢束使用了4根9-7φ5钢绞线,而边梁和中梁则分别使用了3根和2根7-7φ5钢绞线。
钢绞线的屈服强度和抗拉力的介绍就聊到这里吧,感谢你花时间阅读本站内容,更多关于钢绞线的屈服强度和极限强度、钢绞线的屈服强度和抗拉力的信息别忘了在本站进行查找喔。
(图片来源网络,侵删)
本文可能通过AI自动登载或用户投稿,文章仅代表原作者个人观点。本站旨在传播优质文章,无商业用途。如侵犯您的合法权益请联系删除。




