本篇文章给大家谈谈考军校的专业有哪些,以及考军校都有什么科目对应的知识点,希望对各位有所帮助,不要忘了收藏本站喔。
义务兵考军校有哪些专业
1、当然可以考啊!义务兵服役满1年以上方可报考军校,士官服现役则须在3年以下。对士兵的年龄要求是:报考机要、护理专业的士兵,年龄应当在二十周岁以下,报考其他专业的士兵年龄应当在二十二周岁以下(截止到当年1月1日)。对于少数民族的士兵,年龄可以放宽一岁。士兵考生应当具有高中文化程度或者同等学历。
(图片来源网络,侵删)
2、义务兵可以考军校。报考条件为高中学历,大专学历,士兵义务兵报考军校必须服现役满1年,士官满两年,不超过3年,且在本军级单位工作满半年,身体和心理健康,未婚。招生对象为参加全国普通高校招生统一考试的应届高中毕业生。
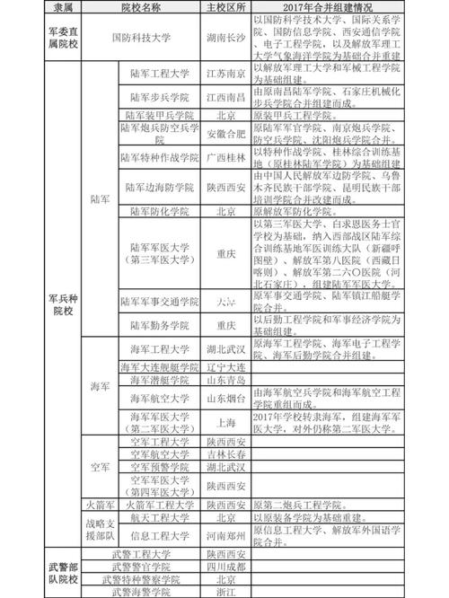
3、空军义务兵考军校,有很多的选择,包括空军工程大学、空军航空大学、空军预警学院、空军石家庄飞行学院、空军哈尔滨飞行学院、空军西安飞行学院、空军军医大学、空军勤务学院、空军通信士官学校等。下面分别说下各个学校的介绍,便于战友在进行军校选择的考量。
什么专业可以考军校的研究生
临床医学、口腔医学、护理学等专业:可以报考空军军医大学军校研究生。新闻传播、戏剧与影视、音乐与舞蹈等专业:可以报考国防大学军事文化学院军校研究生。
(图片来源网络,侵删)
可以考军校研究生的专业主要包括理工类专业,以及部分军地通用学科的专业。具体来说:理工类专业:由于军事领域对技术和工程类人才的需求较高,因此理工类专业的学生在报考军校研究生时具有较大优势。这些专业包括但不限于机械工程、电子信息工程、计算机科学与技术、航空航天工程等。
军队招收研究生时,主要倾向于重点普通高校的应届本科毕业生,且以理工类考生为主。医学类、哲学、经济学、文学等军地通用学科专业的考生也有少量录取名额。注意:军事学专业不面向地方考生招生。其他条件:考生需要满足一定的学术条件,如英语水平、专业课程成绩等。
普通大学的学生可以报考军校的部分研究生专业,但一般不能报考军事学专业。具体情况如下:可报考专业:理工类、医学类以及哲学、经济学和文学等军地通用的学科专业通常会招收地方考生,即普通大学的学生符合相关条件后可以报考。
(图片来源网络,侵删)
普通大学的学生可以报考部分军校的研究生,但具体需视军校的招生政策及专业而定。部分军校研究生专业对地方考生开放 军事学一般不面向地方考生招生,但理工类、医学类以及哲学、经济学和文学等军地通用的学科专业通常会招收地方考生。
非军校出身军官考军校研究生难度更大:对于非军校出身的军官而言,他们在考研时需要面对更多的挑战。由于之前没有接受过系统的军校教育,他们在专业知识、军事素养等方面可能存在一定的差距,这使得他们在考研时的难度进一步加大。
定向士官考军校可以报什么专业
1、定向士官能考军校。定向培养军士(原定向培养士官)作为通过特定高考招生渠道录取的全日制专科生,在完成专业学习并正式入伍后,是具备报考军校资格的。以下是关于定向士官考军校的具体条件和要求:服役时间:入伍后需服现役满1年且不超过3年(不含实习期)。
2、部队军考都是高中内容,和大学专业无关。士兵报考军校分文化科目和军事共同科目,总分为850分。文化科目满分750分。其中,语文150分,数学150分,军政知识综合150分(政治70分、军事80分),科学知识综合200分(物理80分、化学70分、历史50分),英语100分。
3、想要从定向士官学校考军校,需要满足几个关键条件。
4、定向士官可以考军校。定向士官本质上属于直招士官的一种,直招士官入伍第第三年可以考军校,具体报考要求如下:文化程度:需具有高中毕业以上文化程度或者同等学历、未完成国家高等学历教育的在校大学生士兵。
中专生可以考军校有哪些
读中专不可以直接考军校,但可以报名参军。以下是详细说明:军校招生对象:军校主要招收应届高中生,并且需要参加全国统一高考,达到一定的分数线后,才有机会进入军校学习。中专生限制:由于中专教育与普通高中教育在课程设置、培养目标等方面存在差异,因此中专生通常不符合军校的招生要求。
中专生考军校的录取分数线受到地区和专业影响。通常,中专生申请军校,普通类专业总分要求不得低于420分,体育类专业总分不得低于400分。然而,不同区域军校的录取分数线有所差异,如武汉市的海军工程大学和通信指挥学院的录取分数线为550分,而北京市军校的录取分数线为400分。
参军后考军校:如果职校生选择先参军,那么在部队中也有机会考军校。例如,中专学历的士兵在部队中具备考军校的资格,但需满足学历、年龄、服役年限、考核成绩等多项硬性条件。在部队中,士兵可以通过自身的努力和表现,争取到考军校的机会。
对于那些希望加入军队并有机会考取军校的中专生而言,了解并满足特定条件至关重要。首先,他们需要在部队中服役满一年,然后需要通过军内高考。此外,他们还必须具备高中文化水平,并且年龄不超过22周岁。满足这些条件后,他们可以通过组织推荐,参与军校的选拔。
中专毕业生无法直接报考军校,但可以通过以下途径有机会进入军校深造:入伍参军后表现优秀:中专毕业生可以选择先入伍参军,在部队中通过努力表现,争取获得进入军校的机会。军队对于在服役期间有突出贡献和才能的士兵,会提供专门的入学渠道。
我计划明年参军,想知道当兵后是否有机会考军校。根据我的了解,普通中专生可以直接报考士官学校,但这需要一定的条件和努力。军校军官班则要求报考者拥有高中学历。在军队中表现出色,例如被评为全军爱军精武标兵(即在全军大比武中获得第一名或立一等功且年龄未满23岁),将有机会被保送进入军校深造。
女生考军校专业有哪些
通信类专业这是工科中较适合女生的专业之一,毕业后通常分配到科研机构担任工程技术人员,在信息化时代具有重要作用。 新闻类专业文科专业中较受欢迎的女生选择,南京政治学院等院校培养军事记者,适合喜欢文科的女生。
女生考军校的专业包括:军事指挥专业、计算机科学与技术专业、军事情报学专业、通信工程专业、护理学专业等。 军事指挥专业:这是军事院校的核心专业之一,主要针对女性领导者进行培养,主要学习军事战略、战术、军队管理等知识。女性在这个专业中也可以发挥独特的领导力和组织能力。
一方面,女兵在服役期间多在后勤保障单位工作,对体能的要求相对较低,这使得她们能够有更多的时间和精力用于复习准备考军校。另一方面,相比地方考生,部队考生的考试难度较低,如果女兵能够精心准备并在考试中正常发挥,考上军校的可能性是相当高的。
关于考军校的专业有哪些和考军校都有什么科目的介绍到此就结束了,不知道你从中找到你需要的信息了吗 ?如果你还想了解更多这方面的信息,记得收藏关注本站。
本文可能通过AI自动登载或用户投稿,文章仅代表原作者个人观点。本站旨在传播优质文章,无商业用途。如侵犯您的合法权益请联系删除。




