本篇文章给大家谈谈汽修行业安全生产工作例会,以及汽修厂安全生产会议纪要对应的知识点,希望对各位有所帮助,不要忘了收藏本站喔。
汽车维修企业安全生产工作报告怎么写
1、为保证生产正常进行,保障员工身体健康,家庭幸福,全体员工必须遵守本制度。全厂员工必须按规定参加安全生产教育,严格遵守各工种安全操作规程和机具操作规程,任何人不得违反。工作时不得在工场打闹、追逐、大声喧哗。必须按规定穿着劳动保护用品,不得穿拖鞋上班。工场内严禁吸烟。
(图片来源网络,侵删)
2、加强车间安全管理工作,强化员工安全意识 根据公司制定“安全第预防为主、综合治理”的安全方针,车间在做好职工安全培训的基础上,积极配合人力资源部、公司EHS部完善各项安全规章制度,并与EHS部签订《 安全 责任书 》,并将公司的安全目标(指标)层层分解到各班组,并与班组签订《班组安全责任书》。
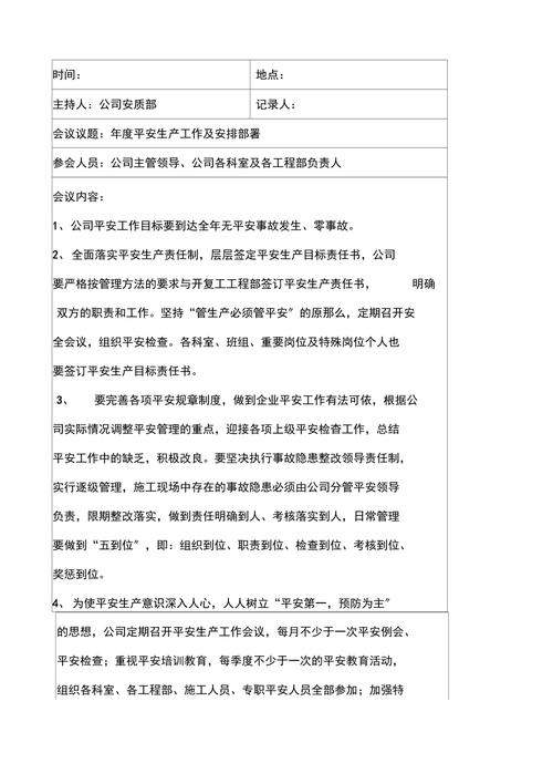
3、安全生产例会就是一个单位或者一个部门按照固定时间召开的安全生产会议。比如一个季度、一个月、一个星期召开一次安全生产例会。每个单位安全生产例会内容不一样,每次安全生产例会的内容也不一样。汽车修理厂安全生产例会的书写如下:发动机修理车间安全生产问题。底盘修理车间安全生产问题。
4、汽车安全工作总结2 强化安全,以安全为抓手来促进有序生产。 提前谋划,做好春运前期准备。严把三关,抓春运驾驶员资格审查和车辆技术状况检查维护修理及车辆3G、GPS设备正常运转,确保参加春运驾驶员资格合格、车辆技术状况良好、监控设备运转正常,安全设施设备齐全有效。
(图片来源网络,侵删)
5、维修车间 总结报告 1 20___年即将结束,一年来检修车间在公司各级领导的关心、支持下,兄弟单位的密切配合下,积极进取、团结拼搏,克服了人员少、工作量大、主体车间设备老化等问题,圆满完成公司下达的各项工作任务;有力的保障了公司生产的安全平稳运行。
汽修安全教育和安全防护怎么填写内容
1、汽修安全防护的内容:设备操作安全:确保支承点正确,车辆平衡,锁死保险装置,非授权人员不得移动车辆,起动车辆时保持车内外人员良好沟通。化学品与防火管理:规范化学品标识、存储和处理,使用防护装备,防止泄漏或误用;车间禁烟,及时清理油渍,确保无泄漏再启动车辆。
2、培训时间:记录每次培训的具体日期和时间。培训地点:标明培训的地点,如汽修厂的会议室、车间等。培训人员:记录负责培训的工作人员姓名或职位。参加人员:列出参加培训的全体员工名单,以便核对和确认。培训内容:职业病防护:详细记录关于如何正确使用个人防护装备的教育内容,以及减少职业病风险的措施。
(图片来源网络,侵删)
3、培训内容应涵盖多个方面,包括但不限于职业病防护、危险源识别、防火、防爆以及防静电等。通过培训,员工能够掌握必要的安全技能,了解潜在的风险点,从而有效预防事故发生。
修理厂年度安全工作总结
工作总结,大致分为两种类型:一是全面工作总结;二是专题工作总结。二者因总结内容不同而在形式上也存在着一定的差异。通常情况下,我们年底要做的总结都属于全面工作总结范畴,即不特指某项特定工作而展开,汇报内容涉及全年各项工作。其写法及注意事项大致如下:标题。要包括单位名称、总结时限及总结类别;正文。
总结汽车维修工作的所谓传统诊断,就是不用任何的检测仪器设备,对车辆故障进行人工诊断的方法。在汽车维修中最常用的直接诊断方法有“看、闻、听、问、试”。现在,中国高级轿车保有量正在大幅度增加,但不少修理厂部分维修的仪器和检测设备尚不能检测到位,给车辆故障的诊断带来很大困难,以至于造成误判。
热点文章:xx年个人工作总结 勇于攻坚,破解修理难题。我用聪明才干和所学到的专业技能,为用户解决了一道道难题,攻克了个难关,让大家信赖的“技术能手”。如今,凡是车间里技术难题,只要有赵师傅上手,都会迎刃而解。 今年四月份,调度通知我有一台帕萨特0车,强制降档,走了几家修理厂都修好,要到我站来修。
总结的基本格式 开头:概述情况,总体评价;提纲挈领,总括全文。主体:分析成绩缺憾,总结经验教训。结尾:分析问题,明确方向。落款,署名,日期。
在过去的一年里,在车间领导的帮助带领下,经过了工人同事的共同奋斗,和经过了自己的积极努力,圆满完成了厂里制定的设备维修任务,以下为今年的工作总结。
为稳定生产,完成全年生产任务及车间各项工作的顺利开展提供了有力的保障。具体工作总结如下: 继续修订、补充、完善和巩固车间安全管理制度、各岗位风险评价及特种设备的考核办法。 车间安全管理是一项综合性的管理工作,建立和保持与时俱进的安全管理制度是做好安全工作的关键所在。
汽修厂安全会议记录范文
1、汽车修理厂安全生产例会的撰写与记录要点如下:会议基本信息 会议名称:汽车修理厂安全生产例会会议时间:按照固定时间召开,如每月/每季度/每周的固定日期会议地点:汽车修理厂会议室或指定区域参会人员:修理厂管理层、各部门负责人、安全生产负责人等会议内容框架 开场与总结 开场:由会议主持人简要介绍会议目的和议程。
2、汽车修理厂安全生产例会的书写如下:发动机修理车间安全生产问题。底盘修理车间安全生产问题。电路修理车间安全生产问题。喷漆车间安全生产问题。铜工车间安全生产问题。
3、安全生产例会就是一个单位或者一个部门按照固定时间召开的安全生产会议,比如一个季度、一个月、一个星期召开一次安全生产例会。每个单位安全生产例会内容不一样,每次安全生产例会的内容也不一样。
汽车维修行业的安全生产规章制度是什么?
1、我来帮你解答疑问。6S就是整理、整顿、清扫、清洁、素养、安全。“整理”就是将厂内需要与不需要的东西予以区分。把不需要的东西搬离工作场所。“整顿”就是将前面已区分好的,在工作现场需要的东西予以定量、定点并予以标识,存放在要用时能随时可以拿到的地方,如此可以减少因寻找物品而浪费的时间。
2、要注意车辆安全和人身安全,以防以发生意外。 严禁在车间内吸烟和制造火源,客户吸烟时要进行劝阻。 发现电源、线路、电器存在事故隐患时,要及时报告检修。努力学习安全生产知识,踊跃参加技能培训,不断提高岗位技能和修车质量。宿舍管理制度 宿舍卫生做到“八净”、“六无”。
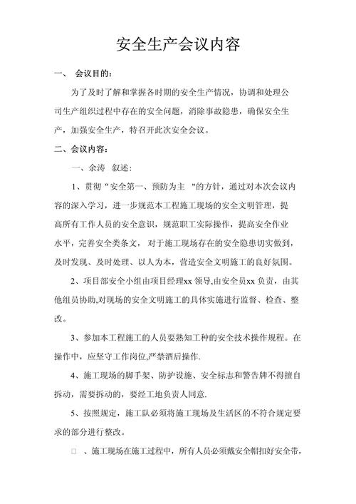
3、汽修厂安全责任书3 为了进一步加强xxxxx汽车修理厂全体员工的人身、财产安全管理,增强全体员工的安全意识,明确安全责任,结合本厂实际,特制订本安全责任书。
4、安全生产资质 《中华人民共和国安全生产法》规定,生产经营单位必须遵守安全生产法律法规,加强安全生产管理。汽车维修企业在维修过程中涉及到众多安全问题,因此需要建立健全的安全生产管理制度,并通过相关部门的审核,确保具备安全生产资质。
5、公司日常管理制度包括:现企业管理制度的四个主要管理对象:人、财、物、信息,后三者都需要人去管理和操作,人是行为的主体。因此,人的管理工作是企业管理的核心,人力资源管理的战略性作用十分突出。
6、汽车维修行业安全生产标准化建设的关键问题及建设思路如下:关键问题:企业经营者认识不足:部分经营者因侥幸心理或对利润的追求,未能充分认识到安全生产标准化的重要性,甚至认为现有管理体系已足够完善,无需额外进行标准化工作。
汽修行业安全生产工作例会的介绍就聊到这里吧,感谢你花时间阅读本站内容,更多关于汽修厂安全生产会议纪要、汽修行业安全生产工作例会的信息别忘了在本站进行查找喔。
本文可能通过AI自动登载或用户投稿,文章仅代表原作者个人观点。本站旨在传播优质文章,无商业用途。如侵犯您的合法权益请联系删除。




