今天给各位分享c1酒驾后多久增驾b1的知识,其中也会对c1酒驾处理后什么时候能升b1进行解释,如果能碰巧解决你现在面临的问题,别忘了关注本站,现在开始吧!
酒驾被降级后多长时间可以申请增驾
酒驾处罚新标准是什么饮酒后驾驶机动车的:一次记12分将被降级,暂扣机动车6个月,处以1000元以上2000元以下罚款。
(图片来源网络,侵删)
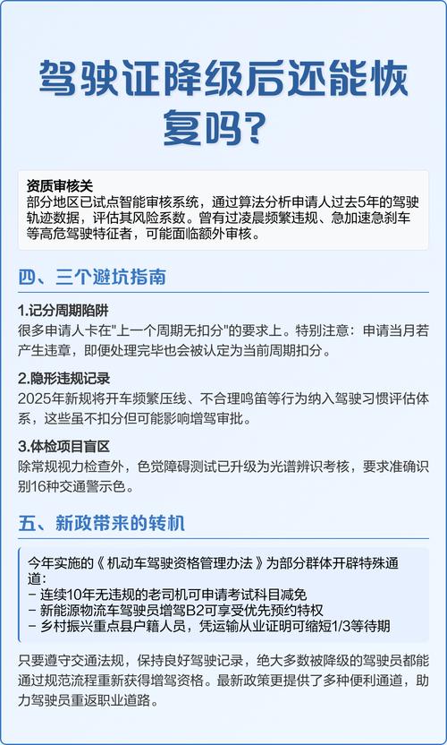
根据法律规定,在一个记分周期被记满十二分的,驾驶证就会被降级,而饮酒后驾驶机动车的,一次就记十二分。持有B2驾驶证的人酒驾会被降级,降级三年后要通过申请报名、考试合格,办理增驾。此外,B2驾照因为酒驾还会受到六个月机动车驾驶证,并处一千元以上二千元以下罚款的行政处罚。
酒驾降级后,B2驾驶证想增加A2驾驶证的,需要在降级后的驾驶证上有三年驾龄才可以重新增驾。具体要求如下:驾龄要求:降级后的驾驶证上需要有三年的驾龄。记分周期要求:在本记分周期和申请前最近一个记分周期没有记满12分的记录。
法律分析:酒驾降级后申请增驾的需要两年。饮酒后驾驶机动车的,一次扣12分。机动车驾驶人办理降级换证业务后申请增驾的须要在本记分周期和申请前最近的一个记分周期没有记满12分的记录,而一个记分周期为12个月。判定酒驾和醉驾主要区别是驾驶员血液中的酒精含量。
(图片来源网络,侵删)
C1升B1驾照需要什么条件
C1驾照升级为B1驾照的条件及流程如下:资格要求:已持有C1准驾车型驾驶资格三年以上。在申请前最近连续两个记分周期内没有满12分记录。年龄在2150周岁之间。驾驶证处于正常状态。申请流程:向户籍地车管所提交增驾B1准驾车型的申请。提交相关材料,包括但不限于身份证明、驾驶证原件、体检报告等。
C1增驾B1需要以下条件:C1证需年满3年驾龄:这是增驾B1驾驶证的基本条件,只有持有C1驾驶证满3年后,才有资格申请增驾B1。年龄要求:申请人需年满21周岁以上,且不超过50周岁。同时,身高需达到155cm以上。
要将C1驾照增驾到B1驾照,需要满足以下四个条件: 年龄限制:- 申请者必须年满20周岁,且未超过60周岁。 驾驶记录要求:- 持有C1驾照需满三年。- 在过去三个记分周期内无任何扣分达到12分的行为。 健康要求:- 申请增驾者必须通过体检,确保身体条件适合驾驶。
(图片来源网络,侵删)
c1酒驾后多久增驾b1的介绍就聊到这里吧,感谢你花时间阅读本站内容,更多关于c1酒驾处理后什么时候能升b1、c1酒驾后多久增驾b1的信息别忘了在本站进行查找喔。
本文可能通过AI自动登载或用户投稿,文章仅代表原作者个人观点。本站旨在传播优质文章,无商业用途。如侵犯您的合法权益请联系删除。




