本篇文章给大家谈谈氯的化学物理性质,以及氯物质的物理性质对应的知识点,希望对各位有所帮助,不要忘了收藏本站喔。
氯气的物理和化学性质
用途:氯气在工业生产中有广泛应用,主要用于生产塑料、合成纤维、染料、农药、消毒剂、漂白剂溶剂以及各种氯化物。环境影响:自然界中游离状态的氯存在于大气层中,受紫外线照射会分解成氯原子,是破坏臭氧层的主要单质之一。综上所述,氯气是一种具有独特物理和化学性质的气体,其制备、应用和环境影响都值得我们深入了解和关注。
(图片来源网络,侵删)
氯气的毒性源于其化学性质:1。氯气能与血红蛋白迅速结合,阻止红细胞正常运输氧气,从而导致生物体窒息。这类具有毒性的物质,如氯气,通常以气态形式存在,且属于非金属氧化物,例如一氧化碳、一氧化氮、二氧化氮和二氧化硫等。 2。
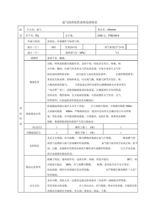
氯气的物理性质:在通常情况下,氯气呈黄绿色,具有***性气味,且有毒。其密度大于空气,熔点和沸点较低,能够溶解于水,也能轻易溶于有机溶剂。在压力为101kPa、温度为-36℃时,氯气会液化。当温度进一步降至-101℃时,液氯会转变为固态。在常温下,1体积水可以溶解约2体积的氯气。
氯及其化合物的物理化学性质:氯气是黄绿色有毒气体,可溶于水,比空气重;氯气化学性质比较活泼,能与金属、非金属、水和碱等反应;次氯酸是一种弱酸,具有较强的氧化性,有漂白性和消毒杀菌作用,见光易分解。
(图片来源网络,侵删)
氯气在早期作为造纸、纺织工业的漂白剂。物理性质 通常情况下为有强烈***性气味的黄绿色的有毒气体。可溶于水,且易溶于有机溶剂(例如:四氯化碳),难溶于饱和食盐水。1体积水在常温下可溶解2体积氯气,形成黄绿色氯水,密度为170g/L,比空气密度大。
氯气物理性质
氯气的物理性质如下:氯气是一种黄绿色、有强烈***性气味的有毒气体,在通常的情况下,氯气是一种密度比空气大的气体。它具有易溶于水的特性,因此在进行氯气泄漏事故处理时,必须迅速采取措施,防止人员接触和吸入氯气。氯气的物理性质还包括其较低的沸点和熔点。在常温常压下,氯气的沸点为-34℃,熔点为-101℃。
氯气的物理性质:黄绿色:氯气是一种黄绿色的气体。***性气味:具有强烈的***性气味。密度比空气大:氯气的密度大于空气,因此会沉积在低处。易液化:氯气在常温常压下较易液化。难溶于水:氯气在水中的溶解度较低。
(图片来源网络,侵删)
物理性质: 当氯气溶于水时,首先会发生扩散过程。这是指氯气分子在水分子的作用下,逐渐分散到水分子中去。这个过程没有改变氯气分子的化学性质,只是分子间的距离发生了变化,因此属于物理性质。化学性质: 氯气分子在扩散到水中的同时,还会与水分子发生水合作用。
物理性质 氯气在常温常压下为黄绿色气体,密度比空气大,有较强的漂浮性。氯气的沸点为-36℃,在常温下可以被压缩成液体或固体。化学性质 氯气具有非常强的氧化性,与许多元素发生化学反应,例如与金属反应可生成相应的氯化物。因其具有强氧化性,可以用作漂白剂、消毒剂等。
氯气的物理性质: 颜色与气味:氯气在常温常压下为黄绿色的***性气体。 状态与液化:氯气易液化,熔沸点较低。 密度:氯气的密度是空气密度的5倍。 溶解性:氯气可溶于水,且易溶于有机溶剂。 光化学性质:氯气受紫外线照射会分解成两个氯原子。
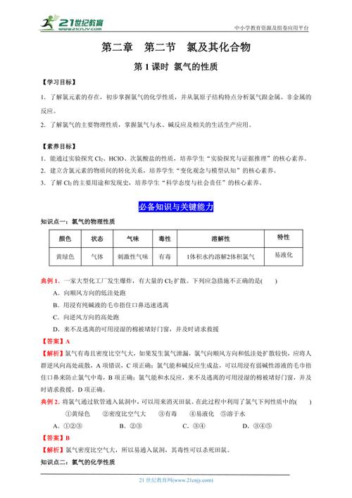
高一化学氯气的性质
氯气的用途 根据氯气的性质,结合课本阅读、总结氯气的用途 小结 学生练习 作业 高一化学上册必修1《富集在海水中的元素——氯》教案【二】 教学准备 教学目标 介绍氯元素被发现的历史,以及目前的应用。 熟悉氯原子的机构特点和化学特性,掌握氯和金属,氯与氢气,氯与水发生的反应。
核心知识点:铁的物理性质、化学性质、铁的氧化物和氢氧化物、铁盐和亚铁盐的鉴别。思维导图: 第四章:无机非金属材料的主角—硅 核心知识点:硅和二氧化硅的结构与性质、硅和二氧化硅的用途。
氯气(Cl?):黄绿色气体,与氢气光照爆炸(生成HCl),活泼性弱于氟。通过对比卤族元素(F、Cl、Br、I)的性质,归纳氧化性强弱规律。实战策略:高效做题与错题分析举一反三训练 每学完一个章节(如卤族元素),合上书本联想知识点:卤素最外层7个电子,易得电子显强氧化性。
针对新高一化学学习,以下是根据衡水高中化学张老师分享的必修一化学常考、易错题型整理的学习资料概要,帮助你更好地准备开学后的学习。新高一化学必修一常考、易错题型解析 物质的性质与分类 常考题型:判断物质的类别(如酸、碱、盐、氧化物等),以及根据物质的性质推断其可能含有的元素或官能团。
制定复习计划:将每日课外时间分配给不同模块(如周一复习元素周期表,周二练习化学计算),避免临时抱佛脚。图:高中化学知识模块关联图(示例) 强化核心技能训练物质性质与制法:记忆常见物质物理性质(如颜色、状态)和化学性质(如硫酸的强氧化性)。
氯气的特性是什么?请告诉我
1、氯气,化学式为Cl,在常温常压下呈现为黄绿色,并带有强烈***性气味,是一种剧毒气体。它具备窒息性特性,密度大于空气,能够溶解在水和碱溶液中,同时也易溶于有机溶剂,如二硫化碳和四氯化碳。氯气易于压缩,并可液化为黄绿色的油状液氯,是氯碱工业的重要产品之一,常被用作强氧化剂。
2、氯气在常温常压下为黄绿色。以下是关于氯气的详细特性:颜色:黄绿色。这是氯气在常温常压下的典型颜色。气味:有强烈***性气味,这也是氯气的一个显著特点。物理状态:氯气在常温常压下为气体状态,密度比空气大。溶解性:可溶于水,这意味着氯气可以与水发生反应或溶解在水中。
3、闻氯气的方法并非直接通过嗅觉进行,而是指通过观察法初步检测氯气的存在。具体原因如下:氯气的特性:氯气具有黄绿色的特性,同时伴随有***性气味。这些特性使得人们可以通过观察气体的颜色来初步判断是否存在氯气。安全性考虑:直接闻氯气的气味是不安全的。氯气是一种有毒气体,对人体健康有害。
4、化学性质:可燃性是指在燃烧中还原剂表现出来的化学性质,而氯气在燃烧中主要起氧化作用,因此不具备可燃性。物理性质:氯气常温常压下为黄绿色、有强烈***性气味的剧毒气体,密度比空气大,这些性质进一步说明了它作为氧化剂和助燃剂的特性,而非可燃性。
5、氯气是黄绿色的气体。以下是对氯气的详细介绍:物理性质 颜色与气味:氯气是一种黄绿色气体,具有窒息性气味。这种颜色是其独特的物理特性之一,使得氯气在视觉上易于识别。化学性质 溶解性:氯气能溶于水,也易溶于碱液。当它遇水时,会生成次氯酸和盐酸。
6、颜色与气味:氯气具有鲜明的黄绿色,并带有窒息性气味。化学性质:氯气能溶于水和易溶于碱液,遇水会生成次氯酸和盐酸,次氯酸会进一步分解为盐酸、新生态氯、氧和氯酸。反应特性:氯气在高温下与一氧化碳反应可生成光气;它本身不燃,但可以助燃,特别是在日光下与易燃气体混合时,有可能发生燃烧爆炸。
氯气的物理性质和化学性质
氯及其化合物的性质如下:氯气的性质 物理性质:氯气是一种黄绿色有毒气体,具有***性气味。它的密度比空气大,因此氯气泄漏时会沿地面扩散。氯气可溶于水,生成具有漂白性和消毒杀菌作用的次氯酸。化学性质:氯气的化学性质比较活泼。它能与多种金属反应,生成相应的金属氯化物;也能与非金属反应,如与氢气反应生成氯化氢。
氯气的物理性质和化学性质如下。氯气可溶于水,易溶于有机溶剂,难溶于饱和食盐水。1体积水在常温下可溶解2体积氯气,形成黄绿色氯水,密度为170g/L,比空气密度大。氯原子最外层有7个电子,反应中易得到1个电子或共用一个电子对达到稳定结构(共价键)。氯分子为双原子分子,分子式Cl。
氯气的物理性质和化学性质,详细介绍如下:物理性质:氯气在常温常压下是一种黄绿色的气体,具有***性的气味,氯气是比空气更重的气体,密度大约为21g/L,它可以溶解于水中,形成氯水溶液。溶解度随着温度的升高而增加。氯气是一种有毒且易燃的气体,具有***性和腐蚀性。
氯气的物理性质:在通常情况下,氯气呈黄绿色,具有***性气味,且有毒。其密度大于空气,熔点和沸点较低,能够溶解于水,也能轻易溶于有机溶剂。在压力为101kPa、温度为-36℃时,氯气会液化。当温度进一步降至-101℃时,液氯会转变为固态。在常温下,1体积水可以溶解约2体积的氯气。
关于氯的化学物理性质和氯物质的物理性质的介绍到此就结束了,不知道你从中找到你需要的信息了吗 ?如果你还想了解更多这方面的信息,记得收藏关注本站。
本文可能通过AI自动登载或用户投稿,文章仅代表原作者个人观点。本站旨在传播优质文章,无商业用途。如侵犯您的合法权益请联系删除。




