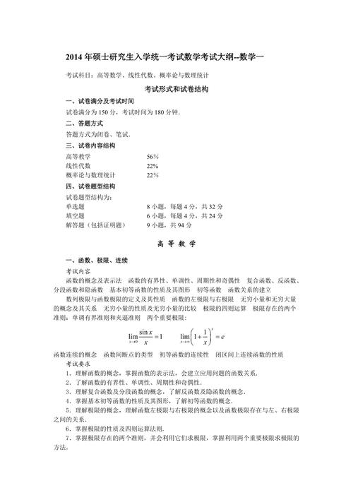
今天给各位分享考研数学一具体内容的知识,其中也会对考研数学1考试内容进行解释,如果能碰巧解决你现在面临的问题,别忘了关注本站,现在开始吧!
考研数学一考什么?你真的知道吗?
考研数学一主要考察高数、线性代数和概率统计三个模块的内容。知识占比 高数:占比56%,是考研数学一中的重中之重,涉及微积分、极限、导数、积分、级数等多个方面。线性代数:占比22%,主要包括矩阵、行列式、向量、线性方程组、特征值与特征向量等内容。
(图片来源网络,侵删)
数学一:考试内容涵盖高等数学、线性代数和概率论与数理统计,且题目难度较大,对知识点的掌握和综合运用要求较高。主要面向工学门类下的多个一级学科,如计算机科学与技术、机械工程、土木工程等。数学二:考试内容主要为高等数学和线性代数,不考概率论与数理统计,且题目难度相对较低。
考研数学一主要考察以下内容:高等数学:函数、极限、连续:主要关注函数关系的建立,以及极限和连续性的相关概念。一元函数微分学:包括导数和微分的四则运算、基本初等函数的导数,并强调洛必达法则求未定式极限的重要性。一元函数积分学:新增了用定积分表达和计算质心的内容,其他部分保持不变。
高等数学部分,数学一考微积分的物理应用,数学三考定积分的经济应用;数学一考级数,数学二不考;数学三考差分方程,数学一不考;数学一还考向量空间与解析几何、三重积分、曲线曲面积分,这些数学数学三均不考。线性代数部分,三者基本没有差别,只是数学一多了向量空间这一小考点。
(图片来源网络,侵删)
考研数学主要考察高等数学、线性代数和概率论与数理统计(数学三包括)。
考研数学一主要考查高等数学、线性代数、概率论与数理统计三门课程的内容。高等数学:占比:约占总分的60%。内容:重点考查函数、极限、连续、导数、微分、不定积分、定积分、常微分方程、无穷级数等基本概念、基本理论和基本方法。同时,还涉及空间解析几何、多元函数微分学、重积分、线面积分等内容。
考研数一都包含哪些内容啊
考研数一包括三门课程:高等数学、线性代数、概率论与数理统计。高等数学:函数、极限、连续:这是微积分的基础,涉及函数的概念、性质,极限的求解方法,以及函数的连续性。一元函数微积分学:包括导数与微分、不定积分与定积分,是微积分的核心内容。
(图片来源网络,侵删)
考研数一涵盖了多个学科领域的核心内容,包括高等数学、线性代数以及概率统计。在高等数学部分,考生需要掌握一系列的基础概念,如级数、微分、导数、中值定理等。此外,定积分与不定积分作为微积分学的核心,也是重点考察内容。多元函数、微分方程、曲线积分及曲面积分等复杂概念同样必不可少。
大数定律及中心极限定理、数理统计的基本概念、参数估计、假设检验等内容。概率论与数理统计在理工科学生的专业课程中,如信号处理、通信工程、计算机科学等领域,都有重要的应用。综上所述,考研初试数一的内容涵盖了理工科学生所需的基础数学知识,旨在考察学生的数学基础知识和应用能力。
数学一考研考试范围
1、考研数学一和数学二的主要区别体现在考试范围和内容的侧重点上:考试范围:数学一:考试范围极其广泛,几乎涵盖了整个本科阶段的数学相关课程,包括数学分析、高等代数、常微分方程等多门课程的知识点。数学二:考试范围相对较小,主要集中于高等数学和线性代数这两门课程,但在这两门课程的深度要求上更高。
2、总结: 数学一的考试内容最为广泛且深入,被认为最难。 数学二的内容相对精简,是三者中最简单的。 数学三的考察范围与数学一相似,但具体题目和侧重点有所不同,难度介于数学一和数学二之间。对于考研党来说,需要仔细参考报考院校的招生网页和考试大纲,以确定具体的考试要求和复习方向。
3、随机变量的独立性及不相关性的概念、随机变量的数字特征、大数定律和中心极限定理、数理统计的基本概念、参数估计、假设检验等。总体而言,数学一考试内容涵盖函数与极限、一元与多元函数微积分、线性代数、概率论与数理统计等多个模块,旨在全面考察学生在数学基础理论和应用方面的综合能力。
4、考研数学主要考察三类科目,分别是数学数学二和数学三,面向不同专业领域:数学一:主要面向:理工科考生。考查范围:包括高等数学、线性代数、概率论与数理统计。这是三类科目中内容最全面、最深入的。数学二:主要面向:农学考生。考查范围:包含高等数学与线性代数两部分。
5、考研数学一考试范围主要包括高等数学、线性代数、概率论与数理统计和数学建模四个部分。高等数学 高等数学是考研数学一的基础,包括极限与连续、一元函数微分学、多元函数微分学、重积分、曲线曲面积分等内容。
考研数学数学一考什么
1、考研数学一主要考察以下内容:高等数学 极限与连续:涉及数列和函数的极限、连续性的概念和性质。 导数与微分:包括导数的定义、计算和应用,以及微分的概念和运算。 中值定理与导数的应用:涵盖罗尔定理、拉格朗日中值定理等,以及导数在函数单调性、极值等方面的应用。
2、考研数学一主要考察高等数学、线性代数和概率统计三部分内容。高等数学: 核心部分,占据考试的大部分分值。 主要涵盖函数、极限、连续,一元函数微分学,一元函数积分学,多元函数微分学,以及二重积分等内容。 极限和积分是重点和难点,需要熟练掌握相关概念和计算方法。
3、选择一本合适的资料熟练做完两遍即可。坚持:考研是一个长期的过程,需要坚持不懈的努力和付出。(注:以上图片为考研数学知识点结构图示例,仅供参考)综上所述,考研数学的考试内容涵盖了高等数学、线性代数和概率论与数理统计等多个方面,考生需要根据自己报考的科目有针对性地进行复习。
4、考研数学一涵盖三个主要科目:线性代数、概率论与数理统计。考试大纲详细规定了考研数学一的基本要求、考试时间、总分值以及考试科目和重点内容。具体来说,考试总分为150分,考生需要在180分钟内完成答题。线性代数部分,考生需要掌握向量空间、矩阵、线性变换、特征值与特征向量等核心概念。
5、概率论与数理统计:这部分内容主要包括概率空间、随机变量及其分布、随机变量的数字特征、大数定律与中心极限定理、数理统计的基本概念、参数估计、假设检验等。概率论与数理统计在考研数学1中的考察相对较为基础,但仍然是必考内容之一。
6、解析几何:尽管解析几何是高等数学的一部分,但在考研数学一中不涉及这部分内容。微分方程:同样,微分方程作为高等数学的一部分,在考研数学一的考试范围内并不出现。离散数学:考研数学一主要关注连续数学问题,因此,离散数学部分不纳入考试范围。概率论与数理统计:这部分内容在考研数学二的考试中进行考察。
2024考研数学一考试大纲具体范围是哪些
年考研数学一的大纲规定了数学专业考生在考研数学中需要掌握的知识点和考试内容,主要包括高等数学、线性代数、概率论与数理统计等三个主要部分。高等数学 高等数学部分涵盖了函数、极限、连续、微积分、级数等内容。函数:包括函数的定义、性质、复合函数、反函数、初等函数等。
核心变动:化学工程专硕专业课调整原科目:无机化学现科目:综合化学此次调整意味着考生需扩大复习范围,涵盖无机化学、有机化学、物理化学等综合知识,备考难度可能提升。
年考研经济类综合能力考试内容主要包括数学基础、逻辑推理和写作三部分。试卷结构 满分及考试时间:试卷满分为150分,考试时间为180分钟。答题方式:闭卷、笔试,不允许使用计算器。
考试科目 公共课:思想政治理论、英语一或俄语或日语。 专业课:数学分析、高等代数等。参考书目 数学分析:可参考《数学分析》等经典教材。 高等代数:可查阅《高等代数》等相关书籍。 其他专业课:根据具体招生专业及院校要求,参考相应领域的经典教材或专著。
年广西大学《数学分析(601)》考研考试大纲 考试性质 本考试是为招收数学及相关学科专业的硕士研究生而设置的具有选拔性质的入学考试科目。
数二考研范围大纲2024如下:高等数学 函数、极限、连续、一元函数微积分学、多元函数的微积分学、常微分方程;线性代数 行列式、矩阵、向量、线性方程组、 矩阵的特征值和特征向量、二次型。数一:高数、线代、概率论全考。今年的考研数学 大纲基本与去年的大纲保持一致。
考研数学一二三的考试范围,难度区别在哪里?
考研数学三在考试范围和难度上存在显著差异。数学一最为全面且难度最大,适用于对数学要求较高的理工类专业;数学二相对简化,不考察概率论与数理统计,适用于对数学要求较低的农、林、地、矿、油等专业;数学三则涵盖了所有知识点,难度也不低,主要适用于管理、经济等方向的专业。考生在选择报考科目时,应根据自己的专业背景和数学基础进行合理选择。
难度区别数学一:难度最大,因内容最多(涵盖三门学科,且高等数学考察范围广)。数学二:内容最少(仅高等数学和线性代数),但试题灵活性较高。数学三:难度最小,高等数学侧重微积分,概率统计不考假设检验和置信区间。共同点:三张试卷中完全相同的试题占较大比重,已考部分的要求差异不大。
数学三相对来说考试难度相对较低,它更多地涉及经济学和管理学相关的数学知识,包括微积分、概率论与数理统计等,题目相对灵活但计算量较大。考试范围的区别 考研数学一考试范围广泛,包括高等数学、线性代数、概率论与数理统计等知识点。
关于考研数学一具体内容和考研数学1考试内容的介绍到此就结束了,不知道你从中找到你需要的信息了吗 ?如果你还想了解更多这方面的信息,记得收藏关注本站。
本文可能通过AI自动登载或用户投稿,文章仅代表原作者个人观点。本站旨在传播优质文章,无商业用途。如侵犯您的合法权益请联系删除。




