今天给各位分享8d报告怎么做的的知识,其中也会对8d报告经典格式进行解释,如果能碰巧解决你现在面临的问题,别忘了关注本站,现在开始吧!
一文告诉你什么是8D报告,8D报告怎么做。
1、什么是8D报告8D报告,原名8 Disciplines,又称团队导向问题解决方法。这是由福特公司首创的一种全球化品质管制及改善的特殊必备方法,后来成为QS9000/ ISO TS1694福特公司的特殊要求。此方法强调以团队的方式对问题进行解决,鼓励大家群策群力,相互帮助。
(图片来源网络,侵删)
2、D8:团队庆贺,对完成任务的成员进行表彰与总结。总结:8D方法是一个系统性的问题解决流程,旨在通过团队协作,精准定位和解决复杂问题,提高产品质量与客户满意度,实现持续改进与标准化。尽管执行过程繁琐,但其系统性和效果显著,对于质量改进具有重要意义。
3、在撰写8D报告时,应详细描述问题的现象、根本原因、纠正措施和预防再发生的建议,同时注重数据的支持和逻辑的严密性。通过反复学习、实践和复盘,可以逐渐掌握8D报告的核心要义,并能够在遇到质量问题时迅速有效地运用8D方法来解决问题。
8D报告怎么做
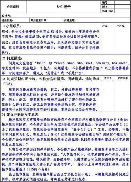
1、D报告怎么做制作8D报告的整体过程如下:D0:问题初步了解也叫征兆紧急反应措施,主要是判断问题的类型、大小和范畴,评估是否用8D来解决问题。但多数情况下,需要使用8D的问题都是多数相关方都知晓的问题,所以这一步往往通过口头传达,很少付诸纸面。D1:建立小组建立一个专门的小组来解决问题和执行纠正计划。
(图片来源网络,侵删)
2、执行8D报告的关键步骤:D0:问题初步理解,即紧急响应措施,判断问题类型、规模与影响范围,决定是否采用8D方式解决。此步骤在多数情况下已口头传达,较少形成书面记录。D1:组建小组,成员应具备过程、产品知识、授权与所需技能,确保团队有效运作。
3、D报告的制作步骤如下:明确问题并描述原因 首先,需要清晰地描述所遇到的问题,并尽可能详细地列出导致该问题的原因。这是8D报告的基础,为后续步骤提供明确的方向。成立解决问题团队 选定组长:组长负责整个团队的协调工作,确保团队成员间的有效沟通和协作。
4、d报告八个步骤:D1-第一步骤:建立解决问题小组——由品质部召集相关人员 若问题无法独立解决,通知你认为有关的人员组成团队。团队的成员必须有能力执行,例如调整机器或懂得改变制程条件,或能指挥作筛选等。备注:执行者不列入。
(图片来源网络,侵删)
5、D报告步骤分别是:准备 明确目标,评估问题严重性。确保有足够的资源和时间来执行8D流程。确保团队成员对问题有共同的理解,为后续步骤做好准备。成立改善小组 组建跨职能团队,包括不同部门和领域的小组成员。小组成员应具备解决问题所需的知识、技能和经验。小组成员应被授权来执行必要的行动。
6、加强过程控制,提高产品或过程的质量稳定性。小组祝贺:在问题得到彻底解决后,团队成员应相互祝贺,认可彼此的努力和贡献。庆祝成功解决问题,增强团队凝聚力和士气。通过以上步骤,一个完整的8D报告就完成了。8D问题解决法是一个系统化、结构化的方法,有助于高效、准确地解决质量问题。
产品质量的8d报告是如何做的?
1、D1:建立小组建立一个专门的小组来解决问题和执行纠正计划。小组成员应具备过程和/或产品知识、分配的时间、权威和所需的技能。建立小组时需要考虑以下几点:小组的leader:leader需要有一定的地位和实力,能够推动各方协作。小组的资源:明确谁提供必要的支持,包括人员、场地、财务等。
2、d报告八个步骤:D1-第一步骤:建立解决问题小组——由品质部召集相关人员 若问题无法独立解决,通知你认为有关的人员组成团队。团队的成员必须有能力执行,例如调整机器或懂得改变制程条件,或能指挥作筛选等。备注:执行者不列入。
3、执行8D报告的关键步骤:D0:问题初步理解,即紧急响应措施,判断问题类型、规模与影响范围,决定是否采用8D方式解决。此步骤在多数情况下已口头传达,较少形成书面记录。D1:组建小组,成员应具备过程、产品知识、授权与所需技能,确保团队有效运作。
8d报告怎么做的的介绍就聊到这里吧,感谢你花时间阅读本站内容,更多关于8d报告经典格式、8d报告怎么做的的信息别忘了在本站进行查找喔。
本文可能通过AI自动登载或用户投稿,文章仅代表原作者个人观点。本站旨在传播优质文章,无商业用途。如侵犯您的合法权益请联系删除。




