本篇文章给大家谈谈节能灯电路原理分析图,以及节能灯的电路图视频对应的知识点,希望对各位有所帮助,不要忘了收藏本站喔。
节能灯电路图工作原理。
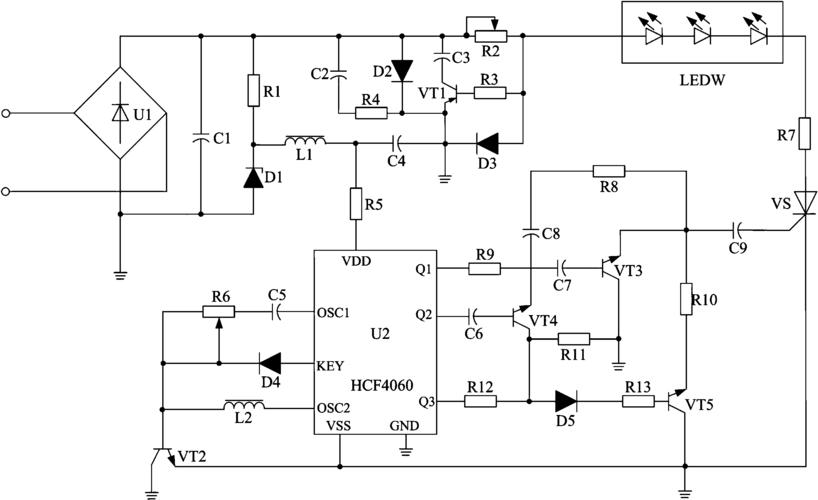
电子整流器的工作原理图如下: 当电子整流器通电后,220V的交流电源会经过D1至D4的桥式整流电路,然后通过C1和C2进行滤波,最终得到一个大约311V的直流电压,通常实际电压在300V左右。 电流开始流经R1和R2,对C3进行充电。
(图片来源网络,侵删)
节能灯工作原理:节能灯本质上是一种自带镇流器的紧凑型日光灯。其工作原理如下:电子镇流器加热灯丝:点燃时,电子镇流器首先给灯管灯丝加热,灯丝上的电子粉发射出电子。电子碰撞形成等离子态:这些电子碰撞灯管内的氩原子,氩原子获得能量后再撞击内部的汞原子。汞原子吸收能量后发生电离,灯管内形成等离子态。
电子镇流器工作原理是将市电整流成直流后滤波,由二个三极管组成的OTL振荡电路将直流变成高频交流并升压,得到个300+V交流1000+V峰值,30-80KHZ左右的高频高压电加到灯管两端。使灯管工作。
主要原因是电工线路安装不规范,将开关设在零线造成的。只要把进线端的零线与火线调换一下即可。使用了带氖灯的开关,关灯后仍然能形成微流通路,或借线安装双联开关的,会造成有时关灯后有闪光现象。
(图片来源网络,侵删)
电子镇流器电路图如下:电子镇流器工作原理 简单来说呢,电子镇流图就是将工频交流电源转换成高频交流电源的一种变换器。
谁有节能灯的电子镇流器电路图及工作原理
1、经过振荡电路处理后,电子镇流器能够产生大约300伏至1000伏的交流电压,频率在30千赫兹至80千赫兹之间。 所产生的高频高压交流电最终加在荧光灯管的两端,促使灯管正常工作。请注意,由于我无法直接查看图片或电路图,以上描述基于您提供的文字信息。如果您有具体的电路图或需要进一步的解释,请提供详细信息,以便我能够提供更准确的帮助。
2、节能灯主要是通过镇流器给灯管灯丝加热,大约在1160K温度时,灯丝就开始发射电子(因为在灯丝上涂了一些电子粉),电子碰撞氩原子产生非弹性碰撞,氩原子碰撞后获得了能量又撞击汞原子,汞原子在吸收能量后跃迁产生电离。
(图片来源网络,侵删)
3、节能灯的原理如下:工作原理概述:节能灯实际上是一种紧凑型、自带镇流器的日光灯。它工作时,首先通过电子镇流器给灯管灯丝加热,灯丝发射电子(灯丝上涂有电子粉),这些电子碰撞充装在灯管内的氩原子,进而撞击汞原子,汞原子吸收能量后跃迁产生电离,形成等离子态。
4、节能灯工作原理 LED节能灯电路图讲解 节能灯工作原理 在当今高能耗时代,节能成为当务之急。许多国家都把节能减排作为工业建设和城市改造的首要任务。节能灯作为一种国家鼓励使用的高效光源,其工作原理是什么?它由哪些结构组成?接下来,让我们详细了解。节能灯本质上是一种自带镇流器的紧凑型日光灯。
求节能灯镇流器原理
灯管在没有点亮的情况下,两端呈现高阻抗状态,直接把220V的电压接上也没有电流产生,不会发光,需要一个持续时间很短的高压脉冲才能击穿灯管内部的气体,使其电离。对于电感式镇流器,镇流器在启辉器断开的瞬间由于断电自感效应而产生数千伏的自感电压,击穿灯管。
节能灯的原理主要是利用电子镇流器进行高频放电。具体来说:电子镇流器作用:节能灯采用的是电子镇流器,它负责控制电流的频率和强度,以实现高效、稳定的照明。高频放电原理:在节能灯内部,通过气体导电的方式,电子与氩原子发生非弹性碰撞。这种碰撞使得氩原子获得能量,进而撞击汞原子。
节能灯的发光原理如下:节能灯点燃时,首先通过电子镇流器给灯管灯丝加热,灯丝发射电子。这些电子碰撞充装在灯管内的氩原子,氩原子获得能量后再撞击内部的汞原子。汞原子在吸收能量后跃迁产生电离,使灯管内形成等离子态。灯管两端电压直接经过等离子态导通,发出257nm的紫外线。
求12V或5V节能灯电路图及工作原理
电子镇流器利用两个三极管的交替开关产生逆变高压方波去击穿日光灯的荧光粉,从而点亮日光灯。最容易坏的元件是三极管。
电子镇流器通过交替开关两个三端双向可控硅器件,产生高频逆变高压方波,用以击穿日光灯管内的荧光粉,从而点亮日光灯。在此过程中,三端双向可控硅器件可能因为承受较大电流和电压而较易损坏。
因为LED灯的寿命较长、且可以通过夜间分时段调低功率工作,一般工程商都会选用LED灯做为太阳能路灯的照明,但是LED灯的质量层差不齐,光衰严重的LED半年就有可能衰减50%光照度。
如果你的12v蓄电池的话,那就是直流电!想把12v的电压瞬间上升至几百伏甚至几千伏的高输出电压,中间只需要一个转压装置就可以了!举个例子,就像电鱼机一样,也是用12v的电压做为电源。
节能灯电路图工作原理
1、电子整流器的工作原理图如下: 当电子整流器通电后,220V的交流电源会经过D1至D4的桥式整流电路,然后通过C1和C2进行滤波,最终得到一个大约311V的直流电压,通常实际电压在300V左右。 电流开始流经R1和R2,对C3进行充电。
2、节能灯的电子镇流器电路图及工作原理如下:电路图:由于Markdown格式的限制,无法直接在此处绘制电路图,但通常节能灯的电子镇流器电路图会包含以下几个主要部分:市电输入、整流滤波电路、高频振荡电路、升压变压器以及灯管接口等。具体电路图可参考相关电子工程或照明技术领域的专业书籍或网站。
3、电子镇流器利用两个三极管的交替开关产生逆变高压方波去击穿日光灯的荧光粉,从而点亮日光灯。最容易坏的元件是三极管。
节能灯电路原理分析图的介绍就聊到这里吧,感谢你花时间阅读本站内容,更多关于节能灯的电路图视频、节能灯电路原理分析图的信息别忘了在本站进行查找喔。
本文可能通过AI自动登载或用户投稿,文章仅代表原作者个人观点。本站旨在传播优质文章,无商业用途。如侵犯您的合法权益请联系删除。




