苹果“双十一”严管经销商 严禁线上窜货!“双十一”促销期间,苹果公司对其销售渠道的管理变得更加严格。一位匿名的苹果T2级别经销商感叹:“谁能想到苹果都来这一出,日子都不好过啊!”就在“双十一”促销活动进入关键阶段时,他和同行收到一份上级代理的通知:严禁所有授权经销商与任何电商平台进行业务往来,违者重罚。
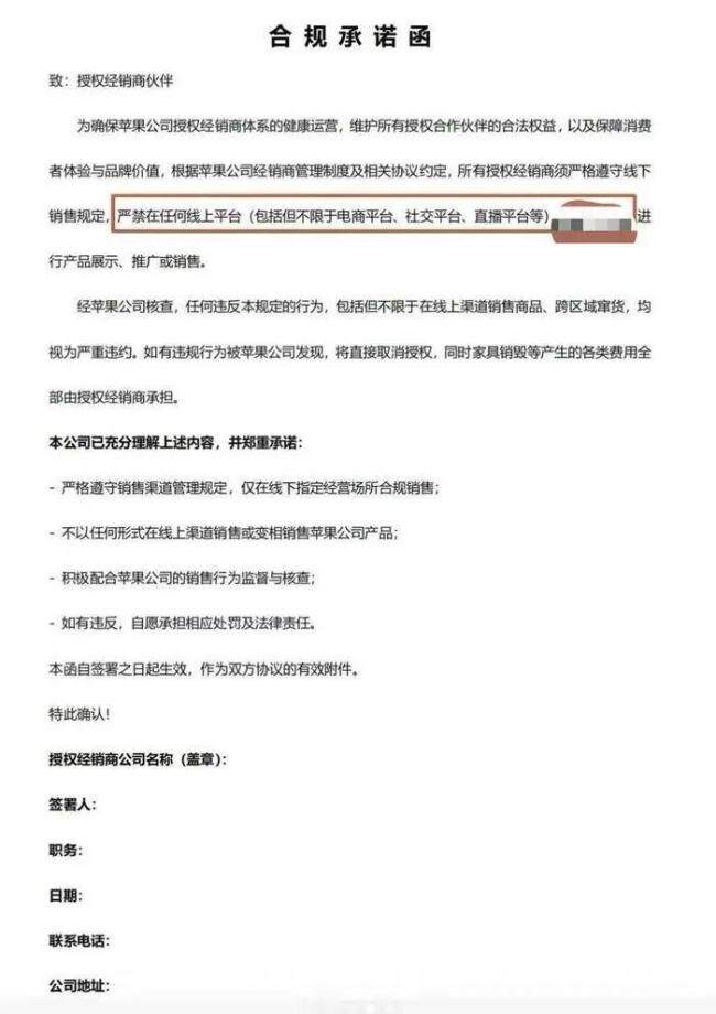
根据该经销商展示的聊天记录和一份《合规承诺函》,这次的禁令内容非常具体。这份承诺函要求经销商“不以任何形式在线上渠道销售或变相销售苹果公司产品”,范围包括电商平台、社交平台甚至直播。惩罚措施非常严厉。一旦发现经销商给线上“代发”或参与“小时达”,将采取“连坐”处罚:T2经销商将被立即取消T2和涉事门店的授权;其上级代理在同一城市旗下的其他T2门店也将被“同步取消授权”。另一则群通知中提到,近期外省已经有门店因为被线上收货,被厂家直接取消授权。承诺函还规定,违规经销商需承担家具销毁等产生的各类费用。
这些通知的目标是那些试图通过线上渠道“窜货”或“变相降价”的线下经销商。一位业内人士表示,苹果此次重申禁令,或许是因为有经销商“踩了红线”。所谓“红线”,是指授权店给电商代发货,这是授权渠道的违规行为。苹果并非禁止所有线上业务,例如“小时达”服务,如果售价与线下门店价格一致,则无需管。但苹果禁止的是“平台已经给了补贴价,被别人买了再去卖”的行为,这构成了“窜货”。
苹果认为,授权经销商的职责是维护价格体系,但他们反过来为扰乱价格的平台“代发货”。这种行为被视为违规,因此会受到重罚。与此同时,苹果的官方渠道在“双十一”进行促销。天猫官方旗舰店的iPhone 17 Pro系列可优惠300元,并支持12期免息。京东平台也有300元优惠券,并提供“以旧换新”补贴。
这种“一边收紧、一边放松”的操作反映了苹果在中国的策略:一方面,苹果需要通过官方控制的促销来提升销量;另一方面,它不允许线下经销商的行为破坏其价格体系。多位行业人士分析,苹果此举的目的是防止打乱价格体系。经销商跨区域或跨渠道低价销售(即“窜货”)一直是品牌方难以管理的问题。尤其在“双十一”期间,部分经销商为了回笼资金,会在线上大幅降价,这将冲击苹果的官方定价和品牌价值。
知情人士透露,像美团、京东秒送这类“小时达”服务,如果接入的是苹果官方授权的专营店,其实并不受影响。这次主要打击的是那些拿到线下货源,却违规放到线上平台去冲销量的“野路子”。华北地区一位苹果授权经销商证实,网传的《合规承诺函》和相关规定内容基本属实。他表示,这个规定一直都有,只是今年稍微严一点。该规定的核心是严禁“串货”,即不允许授权经销商将自己的货源供给非授权平台。苹果会派人从平台匿名下单,然后通过查询机器序列号反向追查到供货的违规经销商。
苹果为何在2025年的“双十一”节点上采取严厉措施?答案或许在其最新财报中。根据苹果公司在北京时间10月31日公布的2025财年第四季度财报,公司全球业绩良好。总营收达到约1025亿美元,同比增长8%;净利润约274.7亿美元;iPhone和Mac业务均有增长。但是,在这份全球财报中,大中华区的数据表现不佳。财报显示,大中华区该季度营收约为144.9亿美元,同比下降3.6%。这是本季度苹果在全球所有主要区域市场中唯一一个出现收入下滑的地区。
在财报电话会议上,苹果官方将中国区营收下滑归因为“iPhone供应受限”。但财报同时提到,苹果在中国的服务业务收入在本季度创下了新纪录。这表明其硬件(尤其是iPhone)销售正面临压力。市场分析普遍认为,供应受限只是部分原因,国产品牌的竞争是苹果面临的主要挑战。
在此背景下,苹果的策略可以分为两部分。保护Pro系列利润:通过严禁线下窜货,打击“百亿补贴”等非官方降价行为,维持Pro系列的价格和利润。维持标准版市场:允许官方和头部授权电商对标准版进行可控的降价和补贴,以应对国产手机的竞争,稳住市场份额。对苹果而言,这是一次对价格体系的维护。公司既要维护其品牌形象,又必须在业绩下滑和激烈竞争的局面下参与促销。
本网通过AI自动登载内容,本文来源于:百家号,仅代表原作者观点和立场,本站仅做信息存储供学习交流。




