今天给各位分享宾馆酒店会计科目设置的知识,其中也会对酒店企业会计科目使用说明进行解释,如果能碰巧解决你现在面临的问题,别忘了关注本站,现在开始吧!
酒店会计科目如何设置
成本类科目 对于酒店而言,除了主营业务成本外,若还涉及其他业务(如洗涤、租赁等),则可设置“其他业务成本”科目进行核算。此外,“制造费用”科目在酒店会计中不常用,因为酒店通常不直接从事产品制造活动。综上所述,酒店会计科目的设置应涵盖资产、负债、所有者权益、损益和成本等五大类,以确保酒店财务信息的全面、准确和可靠。
(图片来源网络,侵删)
成本类科目 主营业务成本:如上所述,用于核算酒店销售商品、提供劳务等日常活动所发生的成本。 其他业务成本:用于核算酒店除主营业务活动以外的其他经营活动所发生的成本。 制造费用:虽然酒店业不常使用此科目,但某些酒店若涉及自制产品等,可能会需要此科目来核算生产过程中发生的间接费用。
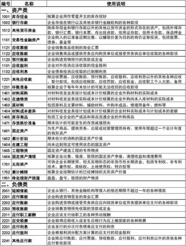
现金:分为人民币和外汇两类,设置“现金日记账”,逐日登记收付情况。(2)银行存款:分别设置不同银行的存款日记账,根据收付凭证登记。(3)应收账款:核算酒店商业大楼、公寓住宅大楼、餐馆、商场等的营业收入中对方的欠款。
酒店会计初建账需要设置哪些科目
1、酒店会计初建账时,需要设置一系列的会计科目来准确记录和反映各项经济业务。
(图片来源网络,侵删)
2、营业外收入、营业外支出:分别用于核算酒店发生的与其生产经营活动无直接关系的各项收入和支出。成本类科目 对于酒店而言,除了主营业务成本外,若还涉及其他业务(如洗涤、租赁等),则可设置“其他业务成本”科目进行核算。
3、成本类科目 主营业务成本:已在损益类科目中提及,此处不再赘述。 其他业务成本:用于核算酒店除主营业务以外的其他业务发生的成本。 制造费用:虽然酒店通常不直接从事制造活动,但在某些情况下,可能需要设置此科目来核算相关费用。不过,在一般酒店会计中,此科目较少使用。
4、其他损益类科目:用于核算酒店的其他各项损益,如投资收益、营业外收入和营业外支出等。
(图片来源网络,侵删)
5、每项现金分人民币和外汇两类。核算酒店库存现金,找数备用金和零用金备用金。设置“现金日记账”,根据收付凭证,按照业务发生顺序,逐日登记。(2)核算酒店存入银行的各种存款。
6、在酒店行业中,合理的会计科目设置对于财务管理至关重要。以下是一些常见的资产类会计科目: 现金与银行存款:分别设置1001和1002科目,用于记录日常运营中的现金和银行存款。借贷双方均需按币种分类。 其他应收款:包括备用金(113301),员工暂借款(113302)等,其中备用金需按债务人设置二级明细。
最新酒店会计科目及账务处理
1、酒店会计需要设置包括库存现金、银行存款、应收账款、预付账款、固定资产、应付账款、应交税费、主营业务收入、主营业务成本等在内的多个会计科目,以全面反映酒店的财务状况和经营成果。每日营业收入账务处理:编制收入传票:依据每日销售总结报告表和试算平衡表,编制收入传票,记录应收账款和主营业务收入等。
2、营业收入的会计分录:当酒店收到日常结账收入时,应借记“银行存款”,贷记“主营业务收入”。计提税费时,借记“税金及附加”,贷记“应交税费”下的相关明细科目,如城建税、教育费附加和地方教育费附加。对于客房收入,借记“应收账款/库存现金/银行存款”,贷记“主营业务收入——客房”。
3、酒店会计的账务处理主要包括以下几个方面: 收入处理 酒店各项收入:包括客房收入、餐饮收入、其他服务收入等,这些收入需要按照实际收到的金额进行确认,并计入相应的会计科目。 成本与费用处理 员工工资社保费用:酒店服务员的工资及社保费用需要按月计提并支付,计入营业成本或管理费用。
宾馆酒店会计科目设置的介绍就聊到这里吧,感谢你花时间阅读本站内容,更多关于酒店企业会计科目使用说明、宾馆酒店会计科目设置的信息别忘了在本站进行查找喔。
本文可能通过AI自动登载或用户投稿,文章仅代表原作者个人观点。本站旨在传播优质文章,无商业用途。如侵犯您的合法权益请联系删除。




